
作者 | 陈军 天禾(上海)律师事务所
面对“销售假冒注册商标的商品罪”的指控,被告人首先需要清晰、准确地理解这个罪名本身——“它到底指什么?”以及“控方需要证明什么才能给我定罪?”。这是被告人应对指控、思考辩护方向的基石。
天禾(上海)律师事务所陈军律师在本文中,将基于2026年4月25日前一年内,中国裁判文书网上公开的全国各地190份销售假冒注册商标商品罪真实司法判例,并结合自身过往类案辩护经验,为被告人系统梳理出,本罪的法律构成要件以及在整个辩护过程中,可以运用的总体策略框架。
一、销售假冒注册商标商品罪的构成要件与辩护思路总览
(一)法律如何定义销售假冒注册商标商品罪
一个行为要构成“销售假冒注册商标的商品罪”,必须同时满足法律规定的以下四个方面的条件,缺一不可。控方必须对被告人的每一项都提供充分的证据。
1.客体(侵犯了什么法益?)
本罪侵犯的是双重法益。首先是国家对商标的管理制度。其次是注册商标所有人对其注册商标的专用权。这意味着,即使被告人销售的商品质量合格、未造成消费者人身伤害,但只要侵犯了商标权利人的专用权和国家的管理秩序,就可能构成本罪。
2.客观方面(具体做了什么?)
核心是 “销售” 行为,并且必须达到法定的严重程度。首先行为方式包括批发、零售、代销、推销、直播带货等多种形式。其次行为对象必须是 “假冒注册商标的商品” 。这里的“假冒”是指商品上附着了未经商标权利人许可的、与他人有效注册商标相同的标识。商品本身可能是真货,但商标是假的。最后是入罪门槛(情节严重)。这点非常关键,并非一销售就犯罪,必须达到以下任一标准。
(1)违法所得数额较大,违法所得(利润)在三万元以上。
(2)销售金额较大,销售金额在五万元以上。
(3)存在特定严重情节,例如,两年内因同类行为受过刑事处罚或行政处罚后又犯,金额降低(违法所得二万或销售金额三万以上即可入罪)。
(4)未销售但货值金额巨大,被查获的库存商品货值金额达到十五万元以上,或与已销售金额合计达到十五万元以上。
需要提醒被告人的是,一旦销售金额达到“巨大”或存在“其他特别严重情节”(如金额数十万、数百万元,或涉及食品、药品等民生商品),法定刑可能将升格至“三年以上十年以下有期徒刑”,辩护空间和缓刑机会将大幅压缩。
3.主体(谁可以被追责?)
被告人(自然人)或被告人所代表的公司(单位) 都可能成为本罪的主体。司法实践中,绝大多数为自然人犯罪。在共同犯罪(如夫妻店、合伙经营、有上下家)中,法院会根据各人实际作用区分主犯与从犯,这对量刑有极大影响。
4.主观方面(被告人是否“明知”?)
这是所有争议的焦点,也是辩护的核心战场。本罪要求被告人必须是 “故意” ,即 “明知” 是假冒注册商标的商品而仍然销售。本罪的“明知”包括“确实知道”和“应当知道”。司法实践中,由于直接证明“确实知道”困难,法院大量采用 “推定明知” ,即根据被告人的客观行为,推断被告人“应当知道”。
法院推定“明知”的常见依据,通常有下列情形:
(1)商品来源与价格异常,无法提供合法进货渠道、授权证明;进货价格明显低于市场正常价格且无合理解释。
(2)缺乏基本审查,作为销售者,未对商品真伪、供货方资质进行任何必要审查,无法提供购销凭证、发票等。
(3)交易模式隐秘不合常理,使用他人账户、现金交易、频繁更换联系方式、异地仓储等刻意规避监管的手段。
(4)案发前后异常言行,案发后试图串供、统一口径、删除记录、隐匿或销毁证据。
(5)有“前科”或不良记录,曾因销售假冒商品被行政处罚、平台投诉或消费者举报。
(6)其他客观证据印证,物流信息、聊天记录(提及“高仿”、“A货”等)、下游买家证言、商标权利人出具的鉴定报告等形成证据链。
(二)控辩双方通常争议焦点
了解法院审理时常见的争议焦点,能让被告人预判案件的核心辩护难点在哪?
(三)被告人具体辩护路径
基于对190份判例的分析,有效的辩护并非盲目否认一切,而是有策略地选择战场。总体可分为 “无罪辩护” 和 “量刑辩护” 两大路径。
1.针对“定罪”的辩护(旨在改变案件性质或降低数额)
此路径挑战控方的核心指控,难度较大,但若成功,效果显著。
首先是主观故意之辩,此时被告人应全力攻击“明知”的推定。核心是证明自己已尽到合理的审慎注意义务(如审查了上家提供的虚假授权书、发票),或指出控方证据不足以唯一、必然地推定被告人“应当知道”。
其次是客观行为之辩。此时应重点围绕下面几点进行辩护。
(1)金额之辩。精细化核对每一笔流水,力争剔除刷单、真实的正品交易、他人代收的款项(如加工费)。
(2)对象之辩。论证所售商品不属于“同一种商品”,或系通用配件不构成假冒。
(3)行为性质之辩。主张自己仅提供运输、仓储、客服等帮助,应认定为从犯;对于库存,主张属于犯罪未遂。
2.针对“量刑”的辩护(旨在争取最轻处罚)
这是最常用、最务实、也最有效的辩护路径,尤其是在证据较为扎实的案件中。目标是最大化地争取从宽处罚,甚至适用缓刑。此时辩护重点通常包括如下两方面:
第一是三大核心从宽情节的辩护。自首、退赃退赔、认罪认罚。数据显示,同时具备这三项的被告人,在未达到“情节特别严重”上限的案件中,缓刑适用率极高。
第二是其他重要情节的辩护。坦白、初犯偶犯、获得权利人谅解、预缴罚金、家庭困难等,都是法院在量刑时会积极考虑的从宽因素。
3.缓刑有时是最重要且务实的现实目标
绝大多数被告人的核心诉求是获得缓刑,避免牢狱之灾。法院是否会支持,取决于是否同时满足下面两方面消极条件与积极条件。
积极条件即被判拘役或三年以下有期徒刑,且同时满足犯罪情节较轻、确有悔罪表现、没有再犯罪危险、宣告缓刑对社区无重大不良影响。
消极条件,通常不适用缓刑,即犯罪情节属于 “特别严重” (法定刑三年以上)。或是累犯,或曾因侵犯知识产权被处罚后又再犯。
被告人当遇到销售假冒注册商标的商品罪指控时,首先冷静评估控方证据强弱。若核心证据(如低价进货记录、伪造授权、鉴定报告)确凿,则应果断将辩护重心转向 “量刑辩护”,通过积极配合、退赃退赔、认罪认罚来争取最大限度的从宽处理。
若证据存在明显瑕疵或模糊地带,则可围绕 “主观明知” 和 “犯罪金额” 进行针对性抗辩,动摇控方指控的基础。
无论选择哪条路径,尽早咨询专业律师,系统收集对被告人有利的证据,是做出正确决策的第一步。
二、被告人如何否认自己属于“明知”与“推定明知”
在销售假冒注册商标的商品罪中,被告人的主观心态——“是否明知商品是假冒的”——是整个案件的关键。正如前面所述,控方通常依靠一系列客观异常行为来推定被告人“应当知道”。因此,辩护的核心战场,就是攻击这套推定逻辑,证明被告人的“不明知”是真实且合理的。以下将为被告人拆解法院的推定思路,并告诉被告人如何有效防御。
(一)法院认定“明知”的通常逻辑
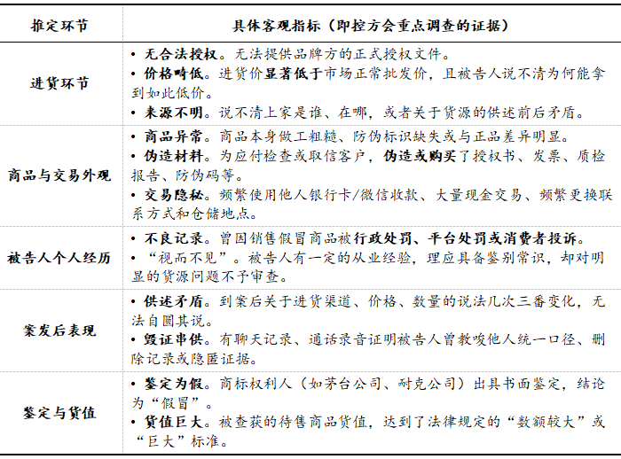
被告人必须首先了解,法官不是靠“猜”来认定被告人知情的。他们遵循一套成熟的司法推定方法,即“以客观行为推主观心理”。当被告人的经营行为出现以下一个或多个“异常信号”,且被告人无法给出合理解释时,法院就可能认定被告人“明知”。
需要强调的是,法官很少只凭一点就下定论。他们会将上述多个“异常点”像拼图一样组合起来,形成一条完整的证据链。例如,在王某销售假冒“辅酶Q10”案中,法院同时认定其“进货价畸低 + 伪造授权材料 + 店铺多次被投诉 + 商品鉴定为假”,从而综合推定其主观上“应当知道”,彻底否定了其“不明知”的辩解。
(二)为什么被告人的“我不知道”辩解几乎无效?
面对上述严密的推定体系,空泛地喊一句“我不知道这是假的”是苍白无力的。判决统计显示,被告人提出的辩解高度雷同,但采纳率极低。诸如:
1.“我是从内部渠道/平行进口拿的货”。不采纳。除非被告人能提供完整的链条证据,如清晰的海外采购凭证、报关单、完税证明等。仅凭一张说不清来源的发票或口头辩解,法院不予采信。
2.“我卖的是二手翻新机/通用配件,不带商标”。不采纳。法院会审查被告人的聊天记录、客户发来的实物图。如果证据显示被告人明知客户是用来组装假冒品牌商品,或交易语境指向品牌配件,仍会被认定为“明知”售假。如林某销售手表配件案,其辩称卖的是无标通用件,但法院根据聊天记录中的品牌型号图片,认定其销售的是用于制假的专用配件。
3.“上家给了我授权书,我以为是真的”。不采纳。法院会审查这份授权书的真伪,更关键的是被告人是否有主动核实的行为。如果被告人从未尝试通过官方渠道核实,或授权书伪造痕迹明显(如PS修图),法院会认为被告人未尽到合理审查义务。
4.“行业里都是现金交易,不开票的”。不采纳。销售高价值知名品牌商品,法律要求经营者负有更高的注意义务。以“行业潜规则”为由逃避索要并审查基本凭证(如发票、合同)的责任,恰好成为推定被告人“应知”的依据。
5.“很多交易记录是刷单,不是真卖假货”。原则上不采纳。除非被告人能提供确凿的刷单证据,如刷单平台记录、资金回流凭证、与刷手约定的聊天记录等,并经审计确认。空口主张刷单而无法举证,法院会认定其为真实销售。
(三)被告人两个方向的有效辩护策略
明白了法院的推定逻辑和被告人方的“常见误区”,被告人可以根据自己案件的证据强弱,选择最明智的辩护路径。
路径一:当证据链相对薄弱时——全力攻击“推定”本身
如果指控被告人的核心证据存在瑕疵或模糊地带,被告人可以尝试从根本上动摇“明知”的认定。
首先攻击鉴定意见的“权威性”。对权利人出具的类似《产品辨认(鉴定)表》提出专业性质疑。例如鉴定机构或人员是否有法定资质?抽样程序是否科学、全面?鉴定方法是否符合国家标准?结论表述是否明确、唯一?如果存在程序瑕疵,可以申请重新鉴定或要求法庭不予采信。
其次切断“异常行为”与“明知”的必然联系。针对“低价”,应主动提交证据,证明被告人的进货价虽然低于官方价,但属于行业常见的串货价、尾货处理价、清仓折扣价,或者被告人与上家有特殊的合作关系(提供相关协议、聊天记录)。
针对“无凭证”。提供证据证明被告人曾索要过凭证(聊天记录)、行业普遍存在交易不规范现象,或被告人的小规模经营模式确实难以取得发票。
再次构建“合理信赖”防线。证明被告人已经尽到了一个普通经营者应尽的注意义务。例如被告人审查了上家提供的、看似真实的营业执照和授权书复印件;被告人索要了质检报告;被告人对商品外观进行了初步检查未发现明显破绽。主张被告人是被上家伪造的材料所欺骗,主观上没有售假的故意。
最后质疑电子数据的证明力。如果指控被告人“明知”的关键聊天记录中,从未出现“高仿”、“A货”、“假货”等直接词汇,被告人可以主张这些关于价格、型号的讨论,不能唯一、必然地推导出被告人已知假,可能只是普通的商业议价。
路径二:当证据链非常确凿时——果断转向“罪轻”辩护
如果低价进货、伪造材料、权利人鉴定等核心证据铁板钉钉,继续硬抗“不明知”可能被视为认罪态度不好,失去从宽机会。此时,最务实、最有效的策略是承认基本事实,全力争取最轻处罚。
1.第一时间认罪认罚。在侦查或审查起诉阶段,自愿签署《认罪认罚具结书》。这是换取从宽处理的“黄金门票”,能显著提高适用缓刑的可能性。
2.积极退赃退赔,争取谅解。这是最重要的酌定从轻情节。主动退出全部违法所得,并积极赔偿商标权利人的经济损失,争取拿到对方的《谅解书》。这直接向法庭表明被告人已弥补社会危害、真诚悔罪。
3.固定自首、坦白情节。如果经电话通知后自动到案,并如实供述主要事实,可认定为自首。即使一开始对“明知”有辩解,但如实交代了销售金额、上下家等客观事实,也能争取认定为坦白。
4.论证从犯地位。如果被告人在共同犯罪中仅负责打包、发货、客服、记账等辅助性工作,不接触核心货源和决策,应全力争取被认定为从犯。从犯依法应当从轻、减轻甚至免除处罚。
5.主张犯罪未遂。对于已经被查获但尚未实际销售出去的库存商品,依法可以认定为犯罪未遂。相比销售既遂,未遂部分可以比照既遂大幅从轻或减轻处罚。
基于如上分析,笔者给被告人的核心辩护建议:
1.先做证据“体检”。冷静评估全案证据。如果多项“异常指标”齐全且证据扎实,应尽早接受认罪认罚,将辩护重心转向量刑;如果证据存在明显漏洞,则可以围绕“明知”进行针对性抗辩。
2.日常留存“合规”证据。从事经营活动,务必养成保留凭证的习惯。与上家的聊天记录(尤其是索要授权、资质的部分)、转账记录、收到的发票或收据照片,都可能在未来成为被告人“已尽审查义务”的证据。
3.善用行业特殊性进行解释。对于奢侈品配件、电子产品、酒水等存在“串货”、“海外代购”、“尾单”等特殊流通现象的行业,可以准备行业协会说明、市场调研报告等,解释被告人低价或无票进货的背景,削弱控方的“反常”推定。
4.同步准备量刑“筹码”。无论选择哪条辩护路径,关于自首、退赃、家庭困难等量刑情节的证据材料,都应尽早开始收集和准备,以便在谈判或庭审时能够提出完整的从宽方案。
三、关于销售行为、商品同一性与金额计算的质疑路径
在罪名构成与主观故意的框架确立后,控方的另一核心举证关键在于客观行为的认定。攻击这一阵地的辩护,本质是运用法律规范和程序规则,对控方的指控链条进行 “精细化拆解” 。以下将为被告人揭示这一路径的具体策略。
(一)是否构成真正意义上的“销售”
法律上对“销售行为”的界定远比“一手交钱、一手交货”宽泛。被告人需要仔细审视自己的行为是否真的落入了法律划定的核心圈,核心争议点在于 “参与程度” 与 “行为性质”。
1. 被告人不是直接经营者,而是“帮忙”等辅助人员角色下的辩护。控方会将仓库管理员、打包发货员、客服人员、直播间助播甚至货运司机一并列为被告人,指控其为销售行为的 “帮助犯”或“共同犯罪者”。此时,被告人的辩护核心应为力争被认定为“从犯”。
首先是行为论证。清晰说明被告人的具体职责。如果被告人的工作仅是根据指令打包货物、粘贴快递单,或者仅仅是对着直播稿件念台词,强调被告人并未参与进货议价、定价、洽谈客户、收款分成等核心环节。
其次是认知论证。如果被告人的角色离“老板”很远,对公司经营模式和商品真假信息接触有限,可以据此说明被告人的主观认知程度较低。
如果一旦被认定为从犯,依法应当从轻、减轻甚至免除处罚。这在多个判决中已被证明是极为有效的辩护切入点,例如负责“仓库管理和送货”的吴某甲案中,法院据此适用了明显低于主犯的刑罚。
2. 交易尚未完成即被查获情形下的辩护。大量商品在仓库中被查扣,控方将其价值计入犯罪金额,甚至据此认定“情节特别严重”。此时被告人的辩护核心应为主张“犯罪未遂”。法律规定假冒商品未实际流入市场,属于犯罪未遂。对于未销售部分,可以比照既遂犯从轻或减轻处罚。
这是一个必须积极主张的法定情节。被告人需要向法庭明确,这些被扣押的商品尚未经历“议价—成交—收款—交付”的完整流程,市场危害尚未实际发生。例如在翟某等人销售手机后盖案中,法院明确将查获的待售商品定性为犯罪未遂,从而依法减轻了处罚。
3. 如果被告人的行为仅是居间介绍或提供链接,如果进行辩护。法律规定明知是假冒商品,仍为买卖双方牵线搭桥、提供交易机会,这种行为构成销售犯罪的共犯。仅在第三方平台提供商品链接,但深度参与交易流程(如代收款、协调发货)的,也可能被认定为销售行为的一部分。
(二)商品同一性之辩,即被告人卖的真的是那个“牌子”的东西吗?
这是罪与非罪的基础性问题。控方必须证明被告人销售的假冒商品,与原注册商标核定使用的商品属于 “同一种商品”。被告人的辩护需从形式和实质两个层面进行辩护。
(三)如何“挤掉”指控金额里的“水分”?
金额直接决定量刑档次,是辩护的 “兵家必争之地”。被告人需要逐项审查各项金额的计算依据,主张遵循 “就低原则” ,并剔除非犯罪收入。
1、已销售金额的计算,存在巨大争议空间
首先是剔除虚假交易(刷单)。向办案机关或法庭具体指出涉案的刷单订单(如订单号、下单人、金额),并提供能证明其为虚假交易的证据,例如。1) 对应订单没有真实物流信息;2) 支付金额立刻全额或大部分返回原账户的记录;3) 与刷单平台或刷手之间的结算聊天记录与转账流水。若仅是空泛声称“有很多刷单”却无法提供具体指向证据的,辩解基本不被采纳。
其次是剔除其他性质的收入。首先是区分正品、自主品牌收入。如前所述,需强有力的来源凭证。其次是剔除“运费”、“赔偿款”、“代收加工费”。当然,当下司法主流观点认为,为实现假冒商品销售而产生的必要成本或支出(如运费、买家投诉后的私下赔偿),属于犯罪成本,不予扣除。但被告人仍可尝试论证,某些单独计费的代加工环节,若其本身不涉及商标假冒,应予以剔除。法院最终会审查该费用是否售假活动的必要组成部分。
2、未销售货值金额的计算,必须坚持“就低原则”
此原则有明确的优先顺序,被告人的辩护重点应放在争取适用更低标准。关于就低原则优先级,实务中应为:第一顺位是查获商品以往的最低实际销售价;第二顺位是查获商品的最低进货价;第三顺位是被侵权产品(正品)的市场中间价。基于此,被告人的辩护重点应为:
a.复盘交易记录。找到与查获的同款商品所有历史交易,找出其中的最低成交价。
b.提供进货凭证。若该款商品从未销售过,需提供进货单据,并指明最低进货价。
c.坚决反对直接采用正品价。除非前两种价格完全无法查明,否则应强烈反对控方直接依据正品市场价进行评估,这是对被告人不利的最高价格标准。
3、对鉴定报告和审计意见的“技术性抗辩”
金额计算往往依赖于《审计报告》和《价格认定结论书》。被告人可以从以下方面审视。
a.审计方法。审计范围是否包含了与本案无关的店铺或交易?计算模型是否合理?
b.价格认定。鉴定机构认定的“市场中间价”是否有充分的市场调查依据?对于年代久远或已停产的商品,是否考虑了合理的折旧?
证据矛盾。审计报告中的数据,是否与查获的实物数量、被告人自己记账的账本、银行流水等存在明显矛盾?
四、自首、退赃、认罪认罚的实务操作指南
在销售假冒注册商标商品罪的案件中,最终的刑罚轻重并非只看销售金额。自首、退赃退赔、认罪认罚是司法实践中公认的三大“黄金”从宽情节。妥善运用它们,是被告人争取缓刑或获得较轻刑罚的最现实、最有效的路径。
(一)为什么它们是关键筹码?基于司法实践的统计数据
在被告人担心自己可能面临的刑期时,不妨先看看法院是怎么判的。基于对大量判决的分析,可以发现以下规律。
1.极高的适用比例。在认罪的案件中,几乎所有被告人都适用了认罪认罚从宽制度,并签署了具结书。绝大多数被告人都被认定为具有自首或坦白情节。全额或大部分退赃退赔也几乎是争取从宽处理的标配。
2.显著的缓刑效果。当被告人同时具备“自首+全额退赃+认罪认罚”这三项情节,只要被告人的销售金额未达到“情节特别严重”的极高上限(实践中通常指数百万元以上),被判处缓刑的概率极高。
3.实刑案件的“刑期下探”。即便因为销售金额特别巨大(如超过500万元)无法判处缓刑,这三项情节叠加,实务中仍有可能将被告人的刑期压至法定最低刑(三年)以下。
基于案例研判,笔者认为这三项情节共同向法院传递了两个关键信号。第一,被告人主观上真诚悔罪,愿意接受惩罚;第二,被告人的行为造成的社会危害已经通过退赔等方式得到了实际弥补。 这直接满足了刑法中“从轻处罚”和适用缓刑的核心条件。
(二)如何在个案中争取每个情节
首先,自首是降低处罚幅度的“入场券”。“自首”不是要求被告人在被抓前主动去派出所。司法实践中的认定非常务实,常见且被认可的情形包括。
1.接到公安机关电话、短信等通知后,自行前往指定地点(如派出所、办案中心)。这是最常见、最容易被认定的自首形式。
2.在得知自己被调查后,主动前往公安机关说明情况。只要被告人在到案后,如实供述基本的犯罪事实(如卖了什么假货、大概卖了多少钱、从哪里进货等),就可以被认定为自首。
基于如上场景, 笔者建议被告人一旦接到通知,立即前往。不要抱侥幸心理拖延或躲避。主动到案是第一步。到案后,如实交代被告人参与的销售行为、金额、上线等信息。需要注意的是,被告人可以对“是否明知”进行辩解(这是被告人的权利),但不要否认基本的销售事实。
此外,在侦查、起诉、审判各阶段,被告人尽保持供述基本一致,不要出现重大反复或翻供。
其次,退赃退赔是展现悔罪诚意的“硬通货”。通常被告人销售假货实际赚到的钱必须全额退出。此外,还可主动联系被假冒的商标权利公司,协商经济赔偿并争取拿到书面的《谅解书》。这份文件对法院量刑影响极大。此外,在能力范围内,主动向法院预缴或表示愿意缴纳罚金。
至于什么时候退?怎么退?笔者建议在思路确定的情况下,越早越好。在侦查阶段(公安阶段)或审查起诉阶段(检察院阶段)就主动提出并完成退赔。这能最大程度体现被告人的悔罪诚意,也为检察官提出更有利的量刑建议(包括缓刑建议)创造条件。
最后,认罪认罚是锁定从宽结果的“程序保障”。认罪即自愿、如实承认指控的犯罪事实和罪名。认罚即同意并接受人民检察院提出的量刑建议(包括主刑、是否适用缓刑、罚金数额等)。程序上在辩护人或值班律师的见证下,签署《认罪认罚具结书》。这份文件是被告人与检察院就量刑达成的“协议”,法院通常会予以采纳。
在具体操作上,建议在检察院审查案件时,就通过律师或直接向检察官表达认罪认罚的意愿。在签署具结书前,被告人可以通过律师就量刑建议,特别是是否建议适用缓刑、罚金具体数额等,与检察官进行沟通。
需要提醒被告人的是,一旦签署,意味着检察院将向法院提出明确的从宽量刑建议。在法庭上,被告人只需再次当庭表示认罪认罚,法院大概率会采纳该建议,从而获得一个可预期的、较轻的判决结果。
(三)从实务角度看前述三个情形的功效
当自首、退赃、认罪认罚三者兼备时,它们产生的从宽效果不是简单相加,从实务角度看,其功效是几何级增长。

(四)给被告人的详细操作指南
为了让被告人更清楚该在什么时间做什么,以下是贯穿全流程的行动清单。
(五)销售假冒注册商标的商品罪的风险提示
首先,累犯是“硬伤”。如果被告人以前曾因故意犯罪被判刑,刑罚执行完毕五年内再犯本罪,就构成累犯。累犯必须从重处罚,并且依法不能适用缓刑。即使被告人具备三项从宽情节,也可能只能获得实刑(如周某案)。但积极退赃认罚,仍能在实刑幅度内争取较短刑期。
其次,金额特别巨大的限制。如果销售金额达到数百万元甚至更高,属于危害特别严重的情形,法院出于威慑犯罪和社会效果的考虑,可能会不判处缓刑。但被告人的自首、退赃等努力绝不会白费,它们会实质性地降低被告人的实际刑期。
最后,态度必须真诚。切忌在“如实供述”上耍小聪明。如果到案后拒不交代或谎话连篇,不仅自首不成立,还会被认定为认罪态度差,丧失所有从宽机会。
上海知识产权律师网